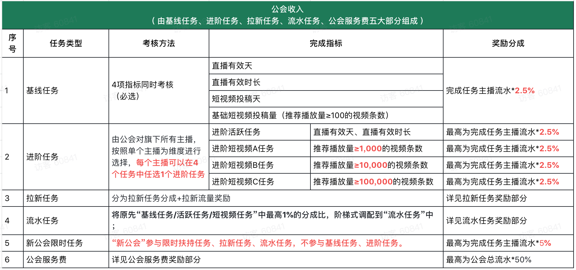
一、公会收入概览

1.基线任务奖励
- 任务简介:
- 同时考核“直播有效天”、“直播有效时长”、“短视频投稿天”和“基础短视频投稿量”四个指标,对应基线任务奖励分成比。
- 考核单个主播的任务完成情况,同时达成基线任务的四个指标,则公会可以获得该主播本月流水*对应奖励分成比的基线任务奖励。
- 转会主播及9月新入会主播可以参加基线任务,其加入公会后的直播数据将计入考核。
- 目标数值:
|
|
|
|
|
|
| ≥ 14 | ≥ 45 | ≥ 5 | ≥ 5 | 2.5% |
- 相关定义:
- 直播有效天:单日有效直播连续满60分钟(去除暂停时长、去除主播语音直播的开播时长),则计为1个直播有效天
- 直播有效时长:单场连续直播满25分钟且未出现低质直播、无效直播的(去除暂停时长、去除主播语音直播的开播时长),则视为有效直播,并计入直播有效时长
- 短视频投稿天:本月内主播当日发布的短视频数量≥1条且符合平台规范的,则该自然日计为1个投稿天(均按照视频的实际发布日期来统计投稿天)
- 基础短视频投稿量:统计公会主播本月满足“视频推荐播放量≥100”的投稿视频数量(视频发布时间在本月内,且该视频在本月内的视频推荐播放量≥100)
- 视频推荐播放量:该短视频通过视频推荐页面的用户浏览播放次数(不包含通过关注、同城、搜索、个人主页等其他方式的浏览播放次数)。
!以上5条定义,此处仅简单帮助厘清“基线任务”中的相关概念。详细定义,请详见下文“三、定义
与解释”部分中的说明。
- 举例说明 :
- 公会共1000名主播,500名主播完成基线任务目标数值(直播有效天214天、直播有效时长≥45小时、投稿天≥5天、基础投稿量≥5天,四项同时满足),则公会获得该500名主播本月流水的2.5% (单位:人民币元)
- 必须“四项同时满足”,才可以获得基线任务对应分成比奖励。例如主播A在9月直播有效天20天、直播有效时长100小时、投稿天10天、基础投稿量3条,即该主播四项指标里有三项符合基线任务目标数值,但基础投稿量仅3条,因此该主播未完成基线任务。
2.进阶任务奖励
- 任务简介:
- 进阶任务分为:“进阶活跃任务”、“进阶短视频A任务”、 “进阶短视频B任务”和“进阶短视频C任务”四大任务,由公会对旗下所有主播,按照单个主播为维度进行选择,公会可以为每个主播在4个任务中任选1个进阶任务,不得多选。
- 任务选择分配期为8月31日-9月4日,各公会需在对应期间,登陆“直播开放平台-任务管理”页面为全部公会主播进行“进阶任务”四选- -。如出现公会未按时为主播选择任务的情况,系统则默认主播按照“进阶活跃任务”的要求,进行考核。
- 在任务分配期内,公会可以在后台更改主播的任务。但一旦时间超过任务分配期,系统将不支持公会更改任务。每个月任务选择仅针对该月的公会任务。
- 考核单个主播的任务完成情况,完成进阶任务要求后可获得奖励,每个阶段奖励不一样。若主播在本月中达到下表中所对应的进阶任务阶段要求,公会可获得该主播本月的进阶任务奖励。
- 各阶段任务奖励不叠加获得,如主播同时满足两个阶段的指标,仅发放最高档位的奖励。
- 基线任务与进阶任务并行适用,公会主播未达成基线任务的,仍可参加进阶任务。
- 目标数值:
- “进阶活跃任务”:
| 阶段 | |||
| | | | |
| 第2阶段 | ≥ 20 | ≥ 85 | |
| | | | |
| 第4阶段 | | | |
| 第5阶段 | | | |
| | | | |
| 第7阶段 | | | |
- 进阶短视频任务
- “进阶短视频A任务”:
| 阶段 | | |
| 第1阶段 | ≥ 4 | |
| 第2阶段 | ≥ 5 | |
| 第3阶段 | ≥ 6 | |
| 第4阶段 | ≥ 7 | |
| 第5阶段 | ≥ 8 | |
| 第6阶段 | ≥ 9 | |
| 第7阶段 | ≥ 10 | |
| 第8阶段 | ≥ 11 | |
| 第9阶段 | ≥ 12 | |
| 第10阶段 | ≥ 13 | |
| 第11阶段 | ≥ 14 | |
| 第12阶段 | ≥ 15 | |
| 第13阶段 | ≥ 16 | |
| 第14阶段 | ≥ 17 | |
| 第15阶段 | ≥ 18 | |
| 第16阶段 | ≥ 19 | |
| 第17阶段 | ≥ 20 | |
| 第18阶段 | ≥ 21 | |
- 进阶短视频任务
- “进阶短视频B任务”:
| 阶段 | ||
| | ≥3 | |
| | ≥4 | |
| | ≥5 | |
| | ≥6 | |
| | ≥7 | |
| | ≥8 | |
| | ≥9 | |
| | ≥10 | |
- 进阶短视频任务
- “进阶短视频C任务”:
| 阶段 | | |
| 第1阶段 | ≥1 | |
| 第1阶段 | ≥2 | |
| 第1阶段 | ≥3 | |
| 第1阶段 | ≥4 | |
| 第1阶段 | ≥5 | |
- 相关定义:
- 进阶短视频任务
- 视频条数:统计公会主播本月发布且在本月的“视频推荐播放量≥A任务/B任务/C任务对应的目标
数值”的投稿视频数量(定时发布的视频,以实际发布日期统计投稿天) ; - 视频推荐播放量:该短视频通过视频推荐页面的用户浏览播放次数(不包含通过关注、同城、
搜索、个人主页等其他方式的浏览播放次数)
!以上2条定义,此处仅简单帮助厘清“进阶短视频任务”中的相关概念。详细定义,请详见下
文“三、定义与解释”部分中的说明。
- 特别说明:
- 针对转会主播及9月新入会主播,系统将默认为其选择“进阶活跃任务”,其加入公会后的直播数据会计入进阶活跃任务考核
- 任务选择分配期内,针对不同的主播情况,公会可为其选择不同的“进阶任务”考核方案。如:为A主播选择“进阶活跃任务”,为B主播选择“进阶短视频B任务’
- 如果C主播转会前发布视频,转会后该条视频达到进阶视频任务中的推荐播放量要求,则该条视频计入C主播在原公会的优质短视频,
- 短视频B任务仅有8个阶段,需满足3条推荐播放量10,000+的优质短视频方可开始获得奖励;短视频C任务仅有5个阶段,需满足1条推荐播放量10,0000+的优质短视频方可开始获得奖励
3.拉新任务奖励
- 拉新流量奖励&拉新任务奖励简介:
- 公会除参加拉新任务之外,还可以参加《新主播扶持计划》获得DOU+流量支持,政策详情可见:目新主播扶持计划任务说明[2021年9月 ]
- 为鼓励公会加大站外新主播的引入,平台针对公会引入的首次在抖音平台开播的新主播,进行额外的拉新流量奖励,对于首次在抖音平台开播的新主播,在平台的第一周期且第二周期满足“单周直播有效天≥2天”和“单周直播音浪≥2500”,公会将获得满足对应条件主播数量的人气卡(价值1000元)奖励。
- 拉新任务简介&目标数值:
- 本月拉新任务周期共计12个小周期,每个小周期拉新任务条件不相同,若本月拉新主播在拉新任务周期内的各周中达到下表中所对应的拉新任务要求,公会可获得主播该周的拉新任务奖励
- 单个拉新主播从第五周期(第29天) 开始,流水计入老主播流水第一周期至第四周期期间公会就单个新主播所获得的现金奖励.上限为7.5万元(单周上限) ;第五周期至第十二周期期间公会就单个新主播所获得的现金奖励上限为6.7万元(单周上限)
- 外站优质引入计划的主播,不参与拉新任务的奖励;

4.流水任务奖励
- 总体说明:
- 为鼓励公会更好的投入发展,平台将加大对“流水任务”的奖励力度,平台对各个公会实行个性化的定制流水目标,公会完成流水目标后可以获得对应奖励,具体奖励数值以[直播开放平台-任务管理-流水任务]页面查看为准。
- 本月公会老主播音浪计算方式:
- 本月公会老主播音浪=本月公会总音浪-拉新主播前4个任务周期音浪-转会(转入)主播前30天音浪-普通联运主播音浪-金牌签约联运主播前30天音浪-试运行中非联运主播前30天音浪
- 上述公式中扣除的“拉新主播前4个任务周期音浪”,仅计算在本月内产生的音浪,如拉新主播前4个任务周期音浪中的部分音浪并非本月所产生,则不计入上述公式中扣除的“拉新主播前4个任务周期音浪”
- 上述公式中扣除的“转会主播前30天音浪”、“金牌签约联运主播前30天音浪”、“试运行的非联运主播前30天音浪”,均仅计算相关主播在本月内产生的音浪,如主播加入公会后前30天音浪中的部分音浪并非本月所产生,则不计入,上述公式中扣除的数值中。
- 上述公式中扣除的“普通联运主播音浪”,仅计算在本月内产生的音浪。本月拉新任务周期为84天(12个周期),前4周的流水不计入流水任务,后8周的流水计入流水任务(同时也可进行拉新任务)
- 举例说明:
- 假设A主播本月1日在B公会进行拉新任务第-天,拉新任务前4个任务周期时间为本月1日-本月28日,其中A主播本月1日-本月28日产生的音浪,需要在B公会本月老主播音浪中扣除
- 假设C主播本月10日转到D公会,C主播转会成功后30天内产生的音浪,不算做D公会老主播音浪
- 普通联运主播C在7月15号加入公会D,并与8月20日完成平台协议签署,则按当前方案,C自8月20日及以后的直播数据纳入D公会流水任务考核
- 特别说明:
- 大小号转移:公会举报小号成功,并且小号已迁移至大号公会归属方后,产生的流水即算为老
主播流水。即因大小号规则发生归属公会变更的主播,将不再视为转会主播(自入会第31天计
算相应直播音浪),自该主播成功入会时起的直播音浪均计入公会流水任务数据考核。
。主播封禁:若公会存在高流水主播违规封禁7天及以上,导致当月流水任务难以完成,公会可向
对接运营进行申请调整流水任务。申请成功后,将该主播的流水从公会当月相应流水目标中剔
除,同时该主播当月的流水不计入流水任务考核。 - 高流水主播要求: 主播违规行为发生时前一自然月直播流水≥50万元
- 如公会选择 申请对某高流水且被封禁7天以上主播,适用本项调整的,则公会应当在该月任
务考核期内向对接运营发起申请,如未明确申请的,则视为放弃本项调整权益。如主播被封
禁期限跨自然月,导致公会当月及次月的流水任务均难以完成的,则公会可就该高流水主
播,选择申请本项调整具体适用于当月及/或次月。 - 如经平台审核,该高流水主播的封禁处罚并未对公会当月流水任务完成产生较大障碍的(由
平台依据被封禁主播及公会的过往流水数据、违规行为性质、封禁期限等因素综合、独立判
断) ,平台将驳回该申请,具体以对接运营通知为准。
(1)成熟公会流水任务奖励
- 流水任务要求:
- 上月公会总音浪≥100万、上 月公会老主播音浪≥39000,且, 上月活跃主播人数≥5人的公会,进
行成熟公会流水任务(此处活跃主播定义:上月直播有效天≥15天且直播有效时长≥50个小时且月收入≥1万音浪) - 为更好激励公会发展,平台对各个公会实行个性化的定制流水目标,公会完成流水目标后可以获得对应奖励,月流水任务奖励可通过“直播开放平台-任务管理”查看具体流水目标音浪值和奖励额度公会可通过“直播开放平台-任务管理”查看
(2)新手公会流水任务奖励
- 流水任务要求:
- 上月公会总音浪<100万,或_上月公会老主播音浪<39000,或上月活跃主播<5人的公会,进
行新手公会流水任务(此处活跃主播定义:上月直播有效天≥15天且直播有效时长≥50个小时且月收入≥1万音浪) - 根据本月公会的老主播音浪,新手公会可获得下表中所对应的流水任务奖励,月流水任务奖励
最高为本月公会老主播流水*5.5% (最高上限为7200元人民币)
| 任务条件 | 流水任务奖励 (単位:百分比) |
流水任务奖励 (単位:人民币元) |
| 本月公会老主播流水<50万音浪或活趺主播<3人 | 3.00% | *本月公会老主播流水 |
| 本月公会老主播流水>50万音浪且活跃主播>3人 | 5.00% | *本月公会老主播流水 |
5.“新公会”限时扶持任务
- 任务简介:
- 为了帮助新公会快速成长,“新公会”参与限时扶持任务、拉新任务、流水任务,不参与基线任
务、进阶任务。 - 考核新公会自然月内有效开播主播人数,根据任务完成阶段,公会可获得有效开播主播流水的
对应分成比;本部分奖励不计算未完成有效开播的主播、转会主播、优质申报主播所产生的直
播流水。
| 阶段 | 有效开播主播数(转会主播、优质申报主播不计入) | 奖励分成比(单位:人民币元) | 奖励上限(单位:人民币元) |
| 第1阶段 | ≥1 | 1% | 250000 |
| 第2阶段 | ≥3 | 3% | 250000 |
| 第3阶段 | ≥6 | 5% | 250000 |
- 相关定义:
- “新公会”定义:最近0-3个月自然月内入驻,且任何一个月都没有达到“当月公会总音浪≥100万,且当月公会老主播音浪≥39000, 且当月活跃主播≥5人”的公会;
- 此处公会老主播音浪计算方式参见本文档第二部分第4条流水任务
- 此处活跃主播定义:直播有效天≥15天且直播有效时长≥50个小时且月收入≥1万音浪
- 举例说明: 2021年6月、7月、8月、9月入驻的新公会,在6月至8月的任何一个月均未同时满足“公会总音浪2100万,且公会老主播音浪z39000, 且活跃主播≥5人”, 则9月份参与新公会限时扶持任务。
- 有效开播主播:通过邀约入会,本月直播有效天≥8天且直播有效时长≥28个小时的主播;转会
主播、优质申报主播不计入
6.公会服务费
- 公会服务费计算方式
- 公会服务费= (50%-主播分成比例) *主播本月总收入(即主播流水+背包道具流水+语音直播
流水)
- 举例说明:
- A公会旗下共计有5位主播(B、C、D、E、F),5位主播的分成比例分别为30%、35%、40%、45%、50%,则A公会本月的公会服务费=B主播本月总收入*20%+C主播本月总收入*15%+D主播本月总收入*10%+E主播本月总收入*5%+F主播本月总收入*0%
|
|
|
|
|
|
|
|
|
|
|
|
|
|
|
|
|
|
|
|
|
|
|
|
|
|
|
|
|
|
|
|
|
|
|
|
|
|
|
|
|
|
|
|
|
|
|
|
|
|
|
|
|
|
|
|
|
|
|
|
|
|
|
|
|
|
|
|
|
|
|
|
需了解更多最新资讯,请联系网站在线客服!!

评论
暂无评论,快来发表第一条评论吧!